学生入口 | 教师入口 | 校长信箱 | 旧版入口 办事大厅 | OA | 微博公众号 | 微信公众号
您当前的位置:首页 > 校园新闻 > 通知公告 > 正文
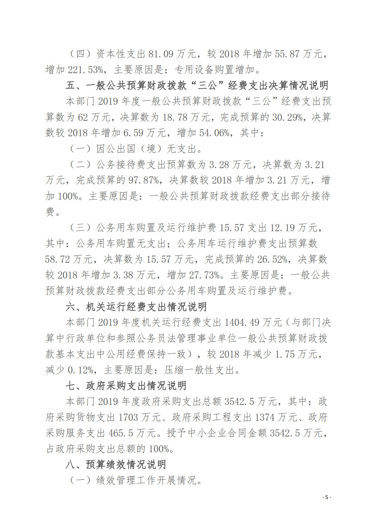
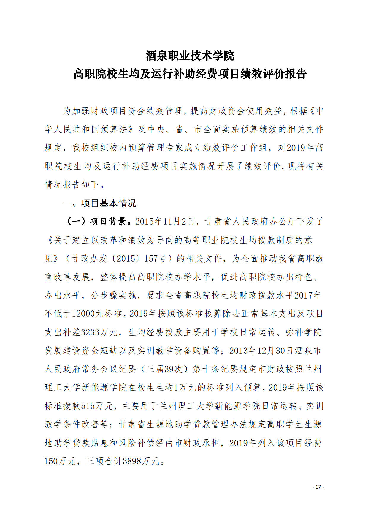
酒泉职业技术学院2019年度部门决算
发布时间:2020-10-27 08:53:28  作者:本站编辑  阅读量:360


分享到:
版权所有@酒泉职业技术大学