搜索
其他搜索结果
在校师生
|
教职员工
|
毕业校友
|
院长投诉信箱:76382943@qq.com
网站首页
学院概况
学院简介
历任领导
现任领导
学院视频
学院荣誉
专业设置
供用电技术
电力系统继电保护技术
热能动力工程技术
风力发电工程技术
太阳能光热技术与应用
光伏材料制备技术
光伏工程技术
热工自动化技术
新能源装备技术
人才培养方案
人才培养
实验实训
教学动态
规章制度
资料下载
党团工作
组织机构
党团动态
党性教育
科学研究
科研平台
科研管理
技术服务
科研动态
科研成果
师资队伍
团队建设
名师工作室
教师风采
先锋模范
校园文化
学生风采
新能源之星
院刊
优秀毕业生
交流合作
交流合作
招生就业
招生宣传
就业招聘
创新创业
学院概况
专业设置
人才培养
党团工作
科学研究
师资队伍
校园文化
交流合作
招生就业
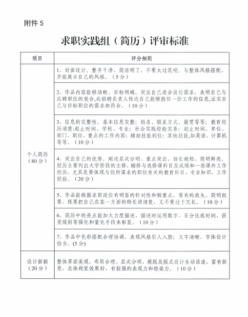
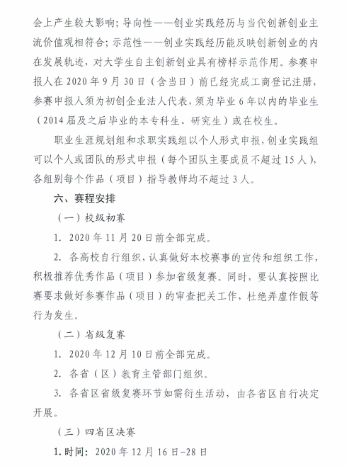
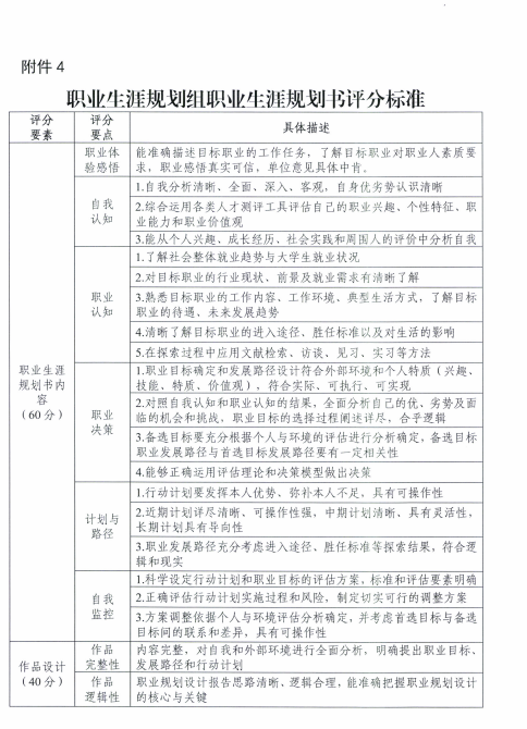
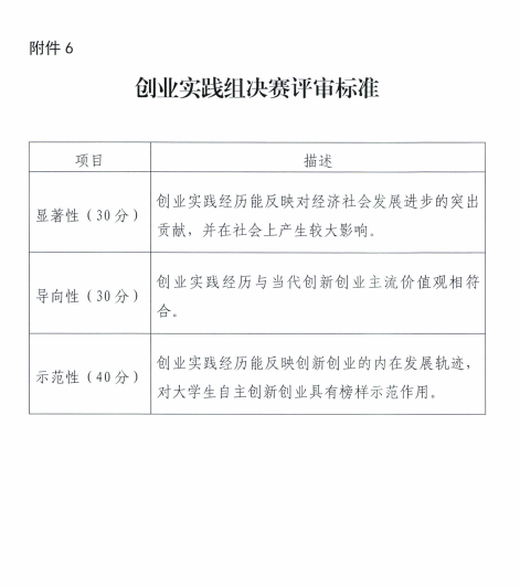
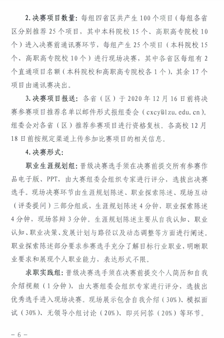
关于举办首届西北四省区大学生就业创业大赛的通知
发布时间:2021-06-24 23:52:58 作者:本站编辑 阅读量:
214
发布时间:2021-06-24 23:52:58 | 阅读量:
214
上一篇:
甘肃省教育厅关于公布第十届全国大学生 ...
下一篇:
甘肃省教育厅关于举办第十届全国大学生 ...
分享到:
友情链接
校内导航
学校主页
兄弟学院
土木工程学院
医学院
教育与艺术学院
经济管理学院
化工学院
旅游与烹饪学院
生物工程学院
机电工程学院
马克思主义学院
体育与健康学院
创新创业学院
常用资源
院领导邮箱
党支部书记、院长程明杰:76382943@qq.com
党支部副书记李亮:113140069@qq.com
副院长张振伟:756667380@qq.com
副院长张康:393934029@qq.com
常用链接
办事大厅
中国知网
甘肃省新能源科技创新平台
甘肃省新能源职教集团
联系我们
地址:酒泉市肃州区解放路66号
邮编:735000
版权所有@酒泉职业技术大学新能源工程学院
备案号:陇ICP备05004111号-6
Copyright ◎酒泉职业技术大学-新能源工程学院 版权所有